メラニンとマクロファージ活性化が関与する 難聴の新たなメカニズムを解明

2025年5月28日 公開

色素の有無による免疫応答の違いと炎症性難聴の進行機構を解明

ポイント

  • メラニンの有無がマクロファージの活性化や難聴の進行に影響を与えることを、遺伝子改変マウスで明らかにした。
  • 三次元形態解析とPHATE解析により、色素の有無でマクロファージが異なる活性化経路をとることが示された。
  • メラニンの蓄積は分解異常によるもので、酸化ストレスや炎症を介して難聴を悪化させる可能性が示唆された。

概要

東京科学大学(Science Tokyo)大学院医歯学総合研究科 耳鼻咽喉科学分野の伊藤卓講師と堤剛教授らの研究チームは、京都大学大学院医学研究科・医学部 耳鼻咽喉科・頭頸部外科学との共同研究により、SLC26A4遺伝子[用語1]欠損マウスを用いて、内耳におけるメラニン[用語2]の蓄積とマクロファージ[用語3]の活性化が難聴の進行に及ぼす影響を明らかにしました。研究チームは、アルビノ(無色素)および黒色素マウスのSLC26A4欠損モデルにおいて、マクロファージの形態や免疫応答に顕著な違いが見られることを発見しました。三次元形態解析およびPHATE解析[用語4]による次元圧縮解析により、色素の有無がマクロファージの活性化経路を大きく変化させることが示唆されました。トランスクリプトーム解析(RNA-seq)[用語5]の結果、SLC26A4遺伝子欠損マウスでは炎症関連経路の活性化が認められましたが、一方でメラニン合成関連遺伝子(Tyr, Tyrp1, Dctなど)の発現上昇は認められませんでした。このことから、メラニンの蓄積は過剰産生によるものではなく、代謝や分解機構の破綻によって生じている可能性が示されました。

これらの結果から、SLC26A4の機能欠損によって代謝ストレスが誘発され、メラニンの蓄積とマクロファージの活性化、さらに慢性炎症が連鎖的に進行し、その結果として難聴が悪化するという新たな病態モデルを提唱しました。本成果は、メラニンが持つ文脈依存的な二面性(保護因子としての側面と病的刺激としての側面)を示し、今後の個別化医療への応用可能性を示唆しています。

本成果は、5月17日付(米国東部時間)で、米国の神経科学専門誌「Neurobiology of Disease」に掲載されました。

背景

SLC26A4遺伝子変異は、先天性・後天性を問わず、進行性や変動性を含む多様な難聴を引き起こすことが知られています。しかしながら、難聴の程度は患者さん毎に大きな個人差があり、同じタイプの遺伝子変異であっても聴力の重症度や進行速度が大きく異なる場合があります。こうした表現型の多様性は、従来の遺伝子解析だけでは説明が困難であり、修飾遺伝子や環境要因、さらには免疫系の関与が想定されています。とくに内耳に存在するマクロファージは、免疫監視のみならず、血管条の恒常性維持や感覚上皮の修復にも関与していることが近年の研究で明らかになっています。したがって、これらの細胞の活性化様式を理解することは、感音難聴の進行機構を明らかにする鍵となります。

これまで伊藤講師、堤教授らの研究チームは、SLC26A4変異に関連する前庭水管拡大症(EVA)やペンドレッド症候群の研究において、モデルマウスであるSlc26a4欠損マウスを用いた詳細な時間的・空間的発現解析や内耳の構造異常の可視化を通じて、発症機序の理解を進めてきました[参考文献1]。特に、血管条機能の障害が聴覚機能の変動性や進行性に密接に関与することを明らかにし、聴覚予後の予測や遺伝子治療の可能性に道を開いてきました[参考文献2、3]。これらの研究成果の蓄積の中で、内耳マクロファージにおける色素代謝の意義に注目が集まり、本研究では内耳の血管条におけるマクロファージの役割と、色素沈着との関連に着目しました。

研究成果

本研究では、Slc26a4欠損マウスを用い、難聴の進行とマクロファージの活性化機構を検討しました。使用したマウスは、色素欠損型(Albino)および有色素型(Pigmented)の2系統からなるSlc26a4遺伝子欠損マウス、およびそれぞれに対応するヘテロ接合対照マウスです。この設計により、遺伝子欠損の有無と色素の有無が内耳環境に与える影響を網羅的に比較することが可能となりました。聴性脳幹反射(ABR)を用いた聴力測定の結果、有色素型のSlc26a4欠損マウスでは生後1ヵ月程度の段階でほとんどのマウスが90 dB以上の高度難聴を示したのに対して、色素欠損型のSlc26a4欠損マウスではその程度が軽微であり、60-70 dB程度の中等度難聴を示すものもいました。したがって色素の有無がSlc26a4遺伝子欠損マウスの聴力障害の重症度に関連している可能性が示唆されました(図1)。

図1. 聴力評価
Slc26a4欠損マウスにおける聴力評価の結果を示しています。図Aでは、有色素型の欠損マウス(▲)が、色素欠損型の欠損マウス(△)よりもほぼ全周波数帯域において有意に高い聴力閾値(より重度の難聴)を示すことが確認されました。図中の灰色の帯は、色素欠損型ヘテロ接合マウスの平均値と標準偏差(SD)の範囲を示しており、欠損マウス群の聴力低下が正常対照と比べてどの程度逸脱しているかを視覚的に示しています。図Bでは、加齢に伴って色素欠損型のマウスでも聴力が悪化する傾向が見られ、メラニンの有無が難聴の重症度と進行速度に影響を与えることが示唆されました。

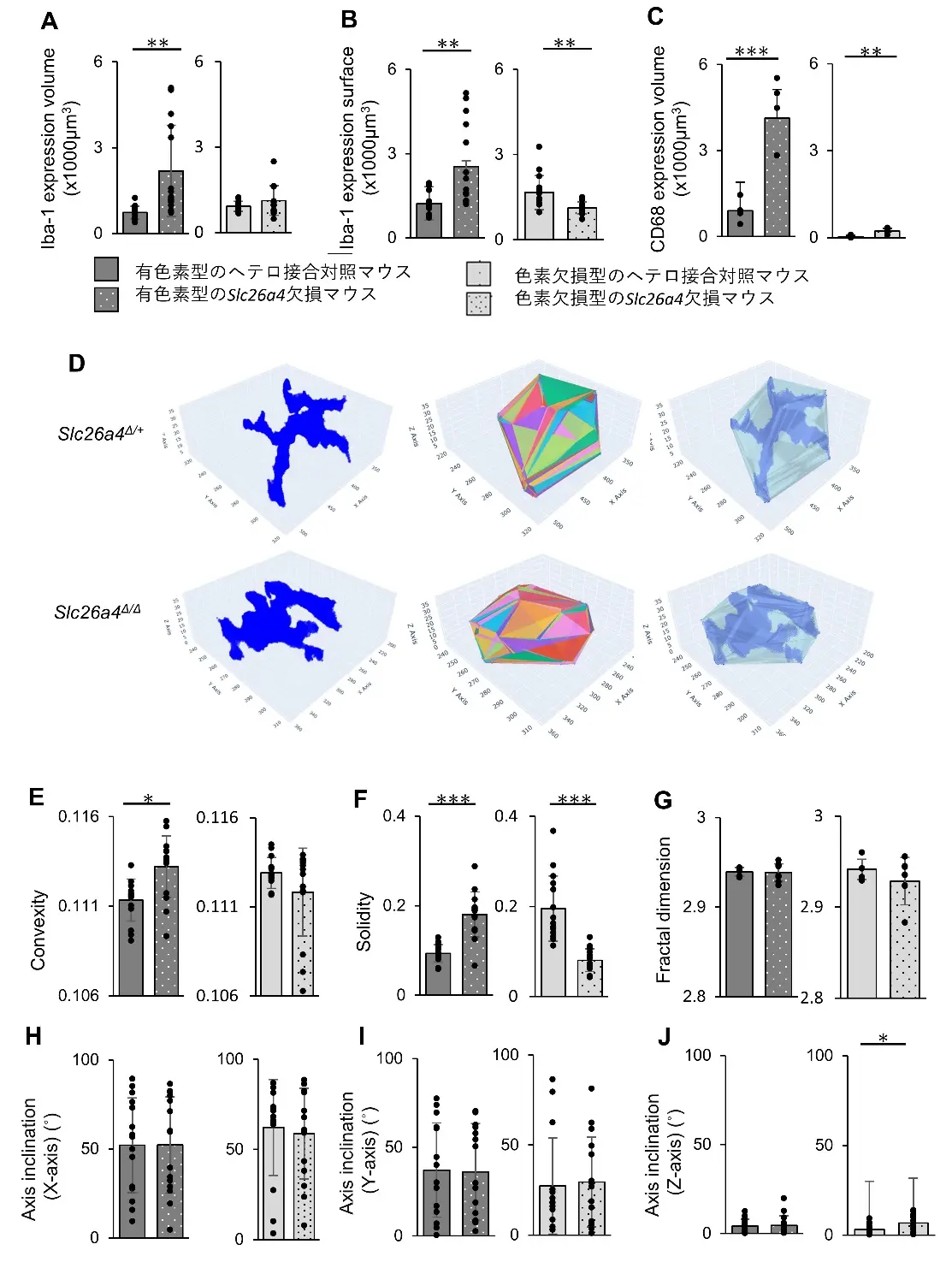
また、免疫組織学的染色を用いたマクロファージの形態解析では、有色素型のヘテロ接合対照マウスに比べて有色素型のSlc26a4欠損マウスでは、CD68[用語6]の発現量が顕著に上昇し、Iba-1[用語6]で標識されたマクロファージ形態も活性型に変化していました。これに対し、色素欠損型のヘテロ接合対照マウスではCD68の発現量がほとんど見られず、色素欠損型のSlc26a4欠損マウスであっても、CD68の発現はほとんど増加していませんでした。しかし、Iba-1で標識されたマクロファージ形態は色素欠損型のSlc26a4欠損マウスでも活性型に変化していました。有色素型のSlc26a4欠損マウスと色素欠損型のSlc26a4欠損マウスで見られた活性型マクロファージの形態に差異があるかどうかを三次元的に解析した結果、有色素型のSlc26a4欠損マウスのマクロファージは、体積および球面度の両指標で最も高く、典型的な活性化形態を示しました。一方、色素欠損型のSlc26a4欠損マウスのマクロファージでもこれらの値はヘテロ接合対照マウスと比べて有意に上昇していましたが、その程度は有色素型のものほどではなく、より緩徐な活性化状態を反映している可能性が示唆されました(図2、図3)。

図2. 免疫染色によるマクロファージと色素の局在
内耳血管条における色素沈着およびマクロファージの局在を免疫染色により比較したものです。有色素型Slc26a4欠損マウスでは、メラニン沈着が顕著であり(B)、Iba-1やCD68といったマクロファージマーカーの発現も強く、活性化マクロファージが多数観察されました(F, J, N)。一方、色素欠損型マウスではメラニンの沈着は見られず(D)、マクロファージの活性化も軽度でした(H, L, P)。3次元再構築像(Q〜T)では、有色素型のマクロファージがより大型で丸みを帯びた形態を呈し、強い活性化状態を反映していることが示されました。
図3. 三次元形態解析
マクロファージの三次元形態を定量解析した結果を示しています。図A〜Cでは、有色素型Slc26a4欠損マウスでIba-1およびCD68の発現量が著しく上昇し、活性化マクロファージの存在が示されました。図Dでは、典型的なマクロファージの立体構造が視覚化され、色素背景による形態的差異が視覚的に確認できます。図E〜Jでは、球面度、密度(Solidity)、空間分布(Fractal dimension)、各軸方向の傾斜など、多角的な形態指標に基づき、色素背景がマクロファージの活性化状態と構造的特性に影響を及ぼしていることが明らかになりました。

さらに、PHATE(Potential of Heat-diffusion for Affinity-based Transition Embedding)解析では、マクロファージの形態的特徴量に基づいて低次元空間にマッピングを行い、活性化経路の潜在的な遷移構造を可視化しました。その結果、有色素型と色素欠損型のSlc26a4欠損マウスでは、それぞれ異なる活性化トラジェクトリー(経路)を形成しており、色素の有無がマクロファージの活性化様式に本質的な影響を及ぼすことが示唆されました(図4)。有色素型では複数の活性化クラスターへの分岐が顕著であり、炎症の進展が空間的にも時間的にも不均一である可能性が考えられました。

さらに有色素型のSlc26a4欠損マウスおよびヘテロ接合対照マウスを用いたRNA-seqによるトランスクリプトーム解析を行った結果、有色素型のSlc26a4欠損マウスにおいては、リソソーム活性、酸化還元応答、リン酸代謝などの炎症およびストレス関連経路が顕著に活性化していることが示されました(図 5)。特にユビキチン–プロテアソーム系の活性化は、細胞内での異常タンパク質処理や慢性炎症に伴うストレス応答に深く関与しており、難聴進行の分子基盤を支持する証拠となりました。しかし、有色素型のSlc26a4欠損マウスにおいて顕著にメラニンの蓄積が認められたにもかかわらず、メラニン合成酵素であるTyr(チロシナーゼ)、Tyrp1、Dctといった主要遺伝子の発現はRNA-seq上で有意に上昇していませんでした。これらの結果は、メラニンの過剰産生による蓄積ではなく、分解あるいは排出機構の破綻が蓄積の主要因である可能性を強く示唆していました。

図4. PHATE解析による活性化経路の可視化。PHATEと呼ばれる次元圧縮アルゴリズムを用いて、マクロファージの形態的特徴を低次元空間にマッピングした結果です。有色素型Slc26a4欠損マウス(青色 )と色素欠損型Slc26a4欠損マウス(橙色 )では、明確に分離したクラスタを形成し、それぞれが異なる活性化トラジェクトリー(経路)をたどっていることが可視化されました。この解析は、色素の有無がマクロファージの構造変化にとどまらず、活性化経路そのものを分岐させる要因であることを示しています。
図5. RNA-seqによるトランスクリプトーム解析
RNAシークエンシングを用いた遺伝子発現解析の結果を示しています。図Aのヒートマップでは、有色素型Slc26a4欠損マウスにおいて多数の遺伝子が年齢依存的に発現変化を示していることが分かります。図Bのベン図では、共通または特異的に発現変化する遺伝子群の分布を示しており、有色素型マウスで特有に発現上昇した遺伝子群が多数存在していました。図CのGO解析では、蛋白質分解(プロテオリシス)やリン酸代謝など、慢性炎症や代謝ストレスに関連する経路が有意に富化していることが示されました。

以上の結果を総合すると、メラニンの過剰蓄積はマクロファージの構造的・機能的変化を誘導し、局所炎症と代謝ストレスを介して難聴の進行に関与するという新たな病態モデルが導き出されます。色素背景の違いが免疫反応の質的多様性を生み出し、遺伝的背景を超えた表現型の差異を生じさせる要因となり得ると考えられます。

社会的インパクト

本研究は、これまで原因がはっきりしなかった遺伝性の進行性難聴に対し、「メラニンの蓄積と免疫の異常な活性化」が関与している可能性を初めて示したものであり、難聴の予防や早期発見につながる新たな視点を提供します。

特に、加齢や遺伝的背景により難聴を抱える人々に対して、将来的には血液や画像から炎症マーカーや色素代謝の異常を検出し、早期の介入や個別化医療(テーラーメイド治療)を実現する道が拓ける可能性があります。また、メラニンの蓄積という一見無害に見える変化が、実は慢性炎症や組織の変性に関与していることは、加齢性疾患全般への新たな警鐘となります。難聴に限らず、認知症や視覚障害などに苦しむ人々のQOL(生活の質)の改善につながることが期待されます。

この研究は、耳の奥深くで起きている「静かな炎症」に光を当て、一人ひとりの健康寿命を延ばす医療の実現に貢献するものであり、科学の進歩を通じて人々の幸せを目指すというScience Tokyoの使命と合致しています。

今後の展開

本研究で得られた知見を基に、培養細胞を用いた詳細なメカニズム解明を行い、メラニン蓄積とマクロファージ活性化との直接的因果関係を明らかにしていきます。

さらに、ヒト患者由来の内耳組織を用いた比較解析を進め、動物実験で得られた成果が臨床現場でも再現されるかを検証します。これにより、病態理解から臨床応用への橋渡しを目指します。

最終的には、メラニン分解促進やマクロファージの炎症制御を標的とした新規治療薬の候補物質を探索し、注射や内服による非侵襲的な予防治療の実現を目指します。

将来的には、遺伝子検査や画像診断により炎症や色素代謝異常を早期に検出し、聴力低下が起きる前からの予防的介入が可能となる新しい診療モデルの確立に貢献したいと考えています。

また、高齢者の難聴や認知症リスクの評価にも応用できるバイオマーカー開発につなげ、健康寿命延伸に資する社会実装を視野に入れています。

付記

本研究は科学研究費助成事業(代表:伊藤卓 課題番号:20K09728、17K11316)、および花王メラニン研究会などの支援を受けて行われました。

参考文献

[1]
Choi, B. Y., et al., 2011. Mouse model of enlarged vestibular aqueducts defines temporal requirement of Slc26a4 expression for hearing acquisition. J Clin Invest. 121, 4516-25.
[2]
Ito, T., et al., 2011. SLC26A4 genotypes and phenotypes associated with enlargement of the vestibular aqueduct. Cell Physiol Biochem. 28, 545-52.
[3]
Ito, T., et al., 2014. Slc26a4-insufficiency causes fluctuating hearing loss and stria vascularis dysfunction. Neurobiol Dis. 66, 53-65.

用語説明

[用語1]
SLC26A4遺伝子:内耳や甲状腺の機能に関与する遺伝子であり、変異があると先天性難聴や前庭水管拡大症などを引き起こす原因となる。
[用語2]
メラニン:色素細胞で合成される黒褐色の色素であり、皮膚や目、内耳などに存在し、紫外線防御や代謝調整の役割を持つ。
[用語3]
マクロファージ:体内の異物を取り除く免疫細胞であり、組織修復や炎症の制御にも関与する細胞である。
[用語4]
PHATE解析:高次元データから潜在的な構造や時系列的変化を可視化するための次元圧縮手法であり、細胞の状態変化の解析に用いられる。
[用語5]
トランスクリプトーム解析(RNA-seq):細胞内で発現しているRNAの全体像を明らかにする解析手法であり、遺伝子発現の変化を網羅的に調べることができる。
[用語6]
CD68/Iba-1:マクロファージの存在や活性化状態を示すマーカータンパク質であり、免疫組織染色によって可視化される。

論文情報

掲載誌:
Neurobiology of Disease
タイトル:
Influence of Melanin and Macrophage Activation on Hearing Loss in ,SLC26A4-Deficient Mice
著者:
Natsuki Aoki, Ayako Maruyama, Toru Miwa, Natsuko Kurata, Keiji Honda, Yoshiyuki Kawashima, Takeshi Tsutsumi, Taku Ito

研究者プロフィール

伊藤 卓 Taku ITO

東京科学大学 大学院医歯学総合研究科
耳鼻咽喉科学分野 講師
研究分野:分子遺伝学、耳科学、側頭骨手術、XR技術の医療活用

伊藤 卓 Taku ITO

三輪 徹 Toru Miwa

帝京大学医学部附属溝口病院 耳鼻咽喉科 講師
兼任:京都大学 大学院医学研究科 
耳鼻咽喉科・頭頸部外科学 客員研究員
研究分野:めまい・平衡医学、耳科学、側頭骨手術

堤 剛 Takeshi TSUTSUMI

東京科学大学 大学院医歯学総合研究科
耳鼻咽喉科学分野 教授
研究分野:めまい・平衡医学、姿勢制御、側頭骨腫瘍、外耳道がん

青木 夏姫 Natsuki AOKI

東京科学大学 大学院医歯学総合研究科
耳鼻咽喉科学分野 特任助教
研究分野:めまい・平衡医学、耳科学

関連リンク

お問い合わせ

東京科学大学 大学院医歯学総合研究科 耳鼻咽喉科学分野

講師 伊藤卓

取材申込み

東京科学大学 総務企画部 広報課