転写因子Sox9による軟骨形成の時相・細胞特異的遺伝子制御機構を解明

2026年3月4日 公開

マウス胎仔四肢芽において発生段階・細胞集団ごとに異なる遺伝子制御ネットワークを同定

要点

  • マウス胎仔肢芽を単一細胞レベルで解析し、Sox9高発現細胞が3種の軟骨前駆細胞と成熟軟骨細胞の計4集団に分かれることを明らかにしました。
  • 5つの発生段階(E9.5~E13.5)でのシングルセルRNAシークエンスとCUT&RUNを統合し、発生段階および細胞集団ごとのSox9標的遺伝子を網羅的に同定しました。
  • Sox9は単一のプログラムではなく、時相・細胞種に応じて標的を切り替える柔軟な遺伝子制御を行うことを示しました。

概要

東京科学大学 医歯学総合研究科 システム発生・再生医学分野の浅原弘嗣 教授、内田雄太郎 助教、生殖機能協関学 瀬賀雅康 大学院生らの研究チームは、マウス胎仔の肢芽[用語1]における軟骨形成過程において、マスターレギュレーターである転写因子Sox9がどのように遺伝子プログラムを制御しているのか、その全容を解明しました (図1)。

これまで、Sox9が軟骨形成を開始・維持するために不可欠であることは広く知られていましたが、発生の各段階や細胞の状態に応じて、その標的となる遺伝子制御ネットワークがどのように変化するのかについては、十分に理解されていませんでした。

本研究では、胎生期(E9.5〜E13.5の5段階)のマウス四肢芽を用いた単一細胞レベルの遺伝子発現解析であるシングルセルRNAシークエンス[用語2]と、独自に作製したTy1タグ標識Sox9ノックインマウスから少量の細胞を用いて転写因子の結合領域を網羅的に同定する手法であるCUT&RUN[用語3]を組み合わせ、統合解析を行いました。

その結果、Sox9が高レベルで発現する細胞集団は、性質の異なる3つの軟骨前駆細胞と成熟軟骨細胞を含む、計4つの集団に分類されることが明らかになりました。さらに、RNA velocity解析[用語4]により、各前駆細胞クラスターから成熟軟骨細胞へと向かう独立した分化経路が存在することが示唆されました。また、Sox9の結合標的は一様ではなく、発生段階およびクラスターごとにダイナミックに変化していることを発見しました。これは、Sox9が単一の画一的なプログラムに従うのではなく、周囲の環境や細胞の状態に応じて遺伝子制御を行っていることを示しています。

本成果は、骨格形成のメカニズム解明に向けた重要な基盤(リファレンスマップ)となるものであり、今後の骨・軟骨疾患の理解や再生医療への応用に貢献することが期待されます。本成果は、2026年2月18日付のiScience誌に掲載されました。

図1. 肢芽におけるSox9の時相・細胞特異的な標的の同定

背景

四肢の発生において、軟骨系の形成は発生初期に起こる最もダイナミックなイベントの一つであり、内軟骨性骨化の基盤を確立するうえで重要な過程です。転写因子Sox9は、この軟骨系譜の開始および維持において中心的な役割を担うマスターレギュレーターです[参考文献1]。Sox9の異常は、軟骨形成異常をはじめとするさまざまな疾患を引き起こすことが知られています[参考文献2]

しかし、発生期においてSox9による発現制御機構が、肢芽内の発生段階や間葉系細胞の細胞種間でどのように異なるのかについては、これまで十分に解明されていませんでした。

研究成果

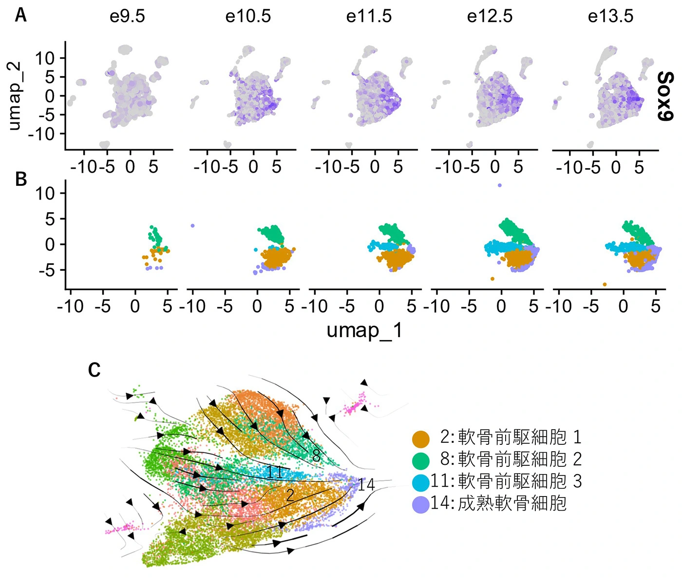
研究チームは、マウスの前肢芽を5つの胚発生段階(E9.5、E10.5、E11.5、E12.5、E13.5)で採取し、シングルセルRNAシークエンスを実施しました 。その結果、Sox9を高発現する細胞群として、3つの軟骨前駆細胞集団と成熟軟骨細胞からなる計4つの細胞集団を同定しました。

さらに、分化経路を予測するRNA velocity解析により、各前駆細胞クラスターから成熟軟骨細胞へと至る3つの独立した分化経路が存在することが示唆されました(図2)。

図2. Sox9を発現する細胞は大きく4種類に分類される
A.分化段階ごとのSox9の発現量を示すFeature Plot。B.分化段階ごとの軟骨前駆細胞・成熟軟骨細胞の分布。C. RNA velocityを用いた軟骨前駆細胞の分化経路解析

並行して、遺伝子編集技術により作製したTy1タグ付きSox9ノックインマウスを用い、E11.5およびE13.5の段階でCUT&RUNを実施し、Sox9の標的遺伝子を同定しました。これらの結果をシングルセルRNAシークエンス解析と統合したところ、Sox9は発生段階および細胞集団ごとに異なる標的遺伝子に結合しており、時相および細胞種に応じた制御機構が存在することが示されました(図3)。

図3. Sox9の分化段階・細胞種ごとの標的分子

社会的インパクト

これまでの研究により、Sox9が軟骨形成に必須であることは明らかにされていましたが、本研究によって、Sox9が単一の遺伝子制御メカニズムで機能するのではなく、時相および細胞種特異的に制御標的を変化させながら柔軟に働いていることが示されました。

今回の研究成果は、軟骨形成異常の病態解明につながることが期待されます。

今後の展開

本研究によって得られたSox9の転写制御に関する発生段階別の統合解析結果は、今後の骨格発生および軟骨生物学研究における重要な基盤データとなります。

今後は、系統追跡法などを用いて、軟骨前駆細胞群から成熟軟骨細胞への移行をさらに検証するとともに、Sox5/6やRunx2など他の転写因子との連携を明らかにすることで、軟骨形成の制御メカニズムの全容解明が期待されます。

付記

本研究は、日本学術振興会(JSPS)科学研究費助成事業(JP20H05696、JP24jf0126010、JP24gm2010002、JP25ek0109836)、日本医療研究開発機構(AMED)(JP22gm0010009、JP22ama121045)、および米国国立衛生研究所(NIH)(R01AR080127)の支援を受けて行われました。

参考文献

[参考文献1]
Bi, W., Deng, J.M., Zhang, Z., Behringer, R.R., and de Crombrugghe, B. (1999). Sox9 is required for cartilage formation. Nat Genet 22, 85-89. 10.1038/8792.
[参考文献2]
Akiyama, H., Chaboissier, M.C., Martin, J.F., Schedl, A., and de Crombrugghe, B. (2002). The transcription factor Sox9 has essential roles in successive steps of the chondrocyte differentiation pathway and is required for expression of Sox5 and Sox6. Genes Dev 16, 2813-2828. 10.1101/gad.1017802.

用語説明

[用語1]
肢芽:脊椎動物の胎仔(胚)の発生初期において、体側から突き出してくる「将来の手足(四肢)の元になる未熟な組織」のこと。肢芽の中にある間葉系細胞から、将来の軟骨、骨、腱、筋肉などが形作られる。
[用語2]
シングルセルRNAシークエンス:組織を構成する細胞を一つ一つばらばらにし、個々の細胞でどの遺伝子がどれくらい発現しているかを網羅的に解析する技術。
[用語3]
CUT&RUN:細胞内の特定のタンパク質が、ゲノムDNA上のどの位置に結合しているかを高解像度で特定する手法。従来の手法(ChIP-seq法)に比べて、より少ない細胞数から高感度かつノイズの少ないデータが得られるのが特徴。
[用語4]
RNA velocity:シングルセルRNAシークエンスで得られたデータをもとに、細胞がどのように分化していくかを予測する計算手法。

論文情報

掲載誌:
iScience
タイトル:
Stage- and cluster-specific regulation of chondrogenic gene programs by Sox9 in mouse embryonic limb buds
著者:
Masayasu Sega#, Yutaro Uchida#, Tomoki Chiba, Takahide Matsushima, Kohei Kita, Naoyuki Miyasaka, Hiroshi Asahara
(# Equally contributed)

研究者プロフィール

淺原 弘嗣 Hiroshi Asahara

東京科学大学 医歯学総合研究科 システム発生再生医学分野 教授
研究分野:分子生物学・整形外科学・発生学

淺原 弘嗣 教授

内田 雄太郎 Yutaro Uchida

東京科学大学 医歯学総合研究科 システム発生再生医学分野 助教
研究分野:分子生物学・整形外科学・ゲノム医学

内田 雄太郎 助教

瀬賀 雅康 Masayasu Sega

東京科学大学 医歯学総合研究科 生殖機能協関学 大学院生
研究分野:分子生物学・発生学・産婦人科学

関連ページ

お問い合わせ

東京科学大学 医歯学総合研究科 システム発生再生医学分野
教授 浅原 弘嗣

取材申し込み

東京科学大学 総務企画部 広報課